太阳城娱乐
太阳城娱乐官网-安徽|合肥工程咨询|工程设计|工程监理|工程设计|工程造价咨询|工程招标代理
首页
太阳城娱乐
公司简介
组织架构
企业文化
企业资质
企业荣誉
市场分布
业务板块
项目管理
全过程工程咨询
工程咨询
工程设计
造价咨询
招标代理
工程监理
太阳城娱乐官网
工程后评价
装饰装修总承包
新闻资讯
企业动态
通知公告
党群工作
党建动态
群团工作
企业工会
太阳城娱乐
招标公告
答疑澄清
中标候选人公示
中标结果公告
流标公告
人力资源
用人理念
企业招聘
联系我们
联系我们
在线留言
OA
首页
太阳城娱乐
业务板块
新闻资讯
党群工作
太阳城娱乐
人力资源
联系我们
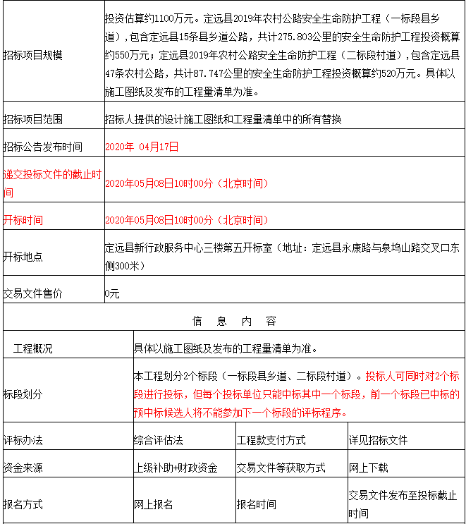
定远县2019年农村公路安全生命防护工程招标公告
发布时间:2020-04-17
上一篇:
六安市叶集区县乡道养护大中修工程(X310)招标公告
下一篇:
阜阳市第二人民医院采购隔声屏蔽室项目
成立时间:2000年 Copyright © 太阳城娱乐官网 All Rights Reserved
皖ICP备19014063号-3
皖公网安备 34010202601875号
技术支持:卫宁网络
世界杯竞猜首页
贝搏体育新版
推荐足彩外围登录入口
全球十大体育手机网址
金沙体育预测官方网站官网
AG体育官方首页注册
中国足彩网平台下载
沙巴体育比分官方下载
乐动体育app注册
>网站地图-sitemap